Select Page

Blueprint Design System

Streamline product design and development with ready-to-use

brand approved components, assets and patterns.

Designing a design system

When I joined the team, the design system was fragmented and outdated, causing inconsistency, confusion, and delivery delays. I led the effort to unify the system, creating a shared language across teams to improve scalability, usability, and collaboration. The new system enabled self-service, accelerated development, and aligned design with both user needs and business goals.

Impact

Speed

Ready to use accessible and responsive components

Quality

Improve UI consistency &
overall UX quality

Collaboration

Drive clean hand-off
between design & Dev

Quality

90% Consistency
design-code vqa

“It’s great to have Blueprint because it helps get things done faster and more consistently with other parts of MM. It’s the same reason folks would use something like Bootstrap – no reason to build something that already exists.”

Tien C

Developer

Problem space

I started by auditing the existing library and conducting research by meeting with our primary users designers and developers to fully understand their pain points. The current state presented many issues – the design system was fragmented, undocumented, and difficult to scale, resulting in inconsistent user experiences, inefficient collaboration between design and engineering, and costly delays in product delivery.

Components lacked responsiveness, had missing variants, and were not built with implementation in mind, leading to frequent rework and a lack of trust in the system across teams.”

160 Buttons across two themes and multiple files.

Unresponsive layouts and misalignment with the grid.

Messy prop panels and unnecessary variants+ Lack of documentation

Lack of documentation

The solution

Unified and rebuilt our design system to enable self-service capabilities and accelerate delivery. Introduce governance and processes, fully document all components, align design and code, create accessible system that meets WCAG accessibility guidelines. 

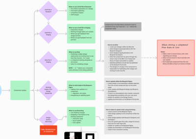
End-to-end process

I’ve worked with a range of design frameworks from Double Diamond and Design Thinking to Lean UX and I’ve learned that no single methodology fits every challenge. The most successful outcomes in my experience have come from blending approaches and adapting mindsets based on the product stage, user needs, and team dynamics.

Research

Meet with designers + developers to understand their pain points.

Synthesis

Identify themes + blockers and turn them into actionable goals.

Strategy + Solution

Align with stakeholders on goals and plan out the roadmap 

Brainstorm + Build

Governance, design, prototype, iterate and document final designs

Collaborate

Constant contact  with team to help with implementation

Results

Launched a unified, responsive design system with clear guidelines and full variant support. This project also gave me a deeper appreciation for the power of cross-functional collaboration and systems thinking.